✨Try! Kỳ Thi Năng Lực Nhật Ngữ N3: Phát Triển Các Kỹ Năng Tiếng Nhật Từ Ngữ Pháp (Phiên Bản Tiếng Việt)
Mua tại Shopee
Mua tại Tiki
Mua tại Lazada
Mua tại TiktokBộ giáo trình TRY! gồm một cuốn TRY! Start cho các bạn mới bắt đầu học tiếng Nhật và 5 cuốn TRY! N1, N2, N3, N4, N5 giúp phát triển các kỹ năng tiếng Nhật thông qua việc học ngữ pháp.
Bộ giáo trình này là tài liệu luyện thi thiết thực cho "Kỳ thi năng lực Nhật ngữ" các cấp độ từ N5 đến N1, giúp người học nắm chắc các điểm ngữ pháp và vận dụng chúng thông qua các bài luyện tập Nghe - Đọc.
Mua tại Shopee
Mua tại Tiki
Mua tại Lazada
Mua tại TiktokCombo Bồi Dưỡng Học Sinh Giỏi Vật Lí 10 - 11 - 12 1. Bồi Dưỡng Học Sinh Giỏi Vật Lí 10 Tập 1 Cuốn sách tham khảo "Bồi Dưỡng Học Sinh Giỏi Vật Lí 10
Những năm gần đây tỉ lệ trẻ em Việt Nam có rối loạn phổ tự kỷ được phát hiện ngày càng tăng. Mặc dù đa số trẻ có thể hòa nhập và có một cuộc
Bộ sách gồm 6 cuốn dành cho trẻ từ 4 đến 6 tuổi, tổng số 540 trang được in màu toàn bộ. Trong đó có 960 bài tập bằng hình ảnh và trò chơi được
BÍ MẬT DINH DƯỠNG CHO SỨC KHỎE TOÀN DIỆN “Bí mật dinh dưỡng cho sức khoẻ toàn diện” không chỉ là một cuốn sách đơn thuần mà nó còn là một công trình nghiên cứu
BÍ MẬT DINH DƯỠNG CHO SỨC KHỎE TOÀN DIỆN ( Tái bản lần 2) Nghiên cứu lớn nhất về mối liên hệ giữa dinh dưỡng và sức khỏe “Bí mật dinh dưỡng cho sức khoẻ
I. GIỚI THIỆU SÁCH Sách “Hoàng Đế nội kinh” được xem là một trong tứ đại kinh điển Đông y sớm nhất hiện còn tồn tại đến ngày nay. Tuy nhiên, bộ sách không chỉ
Combo Sách Kinh Doanh Hay : Mở Rộng Doanh Nghiệp + Nghệ Thuật Tư Duy Chiến Lược - Tặng Kèm Postcard HAPPY LIFE Các doanh nghiệp muốn thì thành công thì nên một lần đọc
Combo Mở Rộng Doanh Nghiệp + Nghệ Thuật Tư Duy Chiến Lược (Bộ 2 Cuốn) "Ý tưởng dẫn dắt một công ty đi từ chiếc ao nhỏ bé, tù túng ra biển lớn có thể
Thông tin sản phẩm Mã hàng8934974178408Tên Nhà Cung CấpNXB TrẻTác giảNguyễn Nhật ÁnhNXBNXB TrẻNăm XB2022Trọng lượng (gr)200Kích Thước Bao Bì20 x 13 x 0.5 cmSố trang222Hình thứcBìa Mềm Cô Gái Đến Từ Hôm Qua
Thông tin sách: Tác giả: Nguyễn Thành Nam, Phan Phương Đạt, Dương Thành Nhân, Nguyễn Thanh Nga, Bùi Anh Tuấn. Nhà xuất bản: NXB Tổng hợp Thành phố Hồ Chí Minh. Công ty phát hành: Anbooks. Số trang: 454
Nhà phát hành: nhà sách Bảo Châu Tác giả: Bảo Châu Năm Xuất Bản: 2022 Trang : 36 trang / 1 quyển Bìa : Mềm Khổ: 29.5 x 20.5 cm Nhà xuất bản : Nhà
Bộ 2 cuốn sách dành cho công ty khởi nghiệp: Scaling Up Mở Rộng Doanh Nghiệp - 19 Kênh Thu Hút Khách Hàng Dành Cho Công Ty Khởi Nghiệp - Scaling Up Mở Rộng Doanh
Siêu Dự Báo Tất cả mọi người đều muốn nhìn xa hơn vào tương lai, bất kể vì họ đang mua chứng khoán, sọan thảo chính sách, ra mắt một sản phẩm mới hay đơn
Bí Quyết Học Tập Và Nghiên Cứu Siêu Đẳng - Bí Kíp Học Tập Và Nghiên Cứu Thông Minh - Dành Cho Sinh Viên Đại Học Về tác giả: Trịnh Xuân Khanh - Tác giả
Tâm Lý Học Và Đời Sống Hiểu biết tâm lý con người là một lợi thế trong các hoạt động tương tác xã hội. Nghiên cứu và ứng dụng thành tựu của môn khoa học
TƯ DUY NHANH VÀ CHẬM Chúng ta thường tự cho rằng con người là sinh vật có lý trí mạnh mẽ, khi quyết định hay đánh giá vấn đề luôn kĩ lưỡng và lý tính.
+ Chương trình chuẩn kết hợp theo cả 3 bộ sách: Cánh Diều, Kết Nối Tri Thức với Cuộc sống và Chân trời sáng tạo + Hệ thống kiến thức rõ ràng theo 23 chủ
Combo Tâm Thư Nhà Doanh Nghiệp + Tâm Thư Nhà Lãnh Đạo - Tâm Thư Nhà Doanh Nghiệp Tôi tin rằng làm cha mẹ ai cũng mong muốn con cái mình giỏi giang, thành đạt
ESG Quan Trọng Nhưng Không Đặc Biệt Hơn Tôn giáo bắt đầu bằng đức tin, nhưng khoa học bắt đầu bằng sự hoài nghi nghiêm túc. Cuốn sách này, giống như mọi câu trả lời
Đường Xưa Mây Trắng - Theo Gót Chân Bụt (Bìa Cứng) ------------ Đường Xưa Mây Trắng - Theo Gót Chân Bụt Đường Xưa Mây Trắng là một câu chuyện vô cùng lý thú về
Phương Pháp Giáo Dục Sớm Montessori Cho Trẻ Từ 0 - 3 Tuổi Tác giả Kannari Miki Người Dịch Mai Đỗ NXB NXB Dân Trí Năm XB 2020 Ngôn Ngữ Tiếng Việt Trọng lượng (gr)
1: DẠY CON QUẢN LÝ TIỀN BẠC TÁC GIẢ: Rashmi Sirdeshpande Dịch giả: 1980Edu THÔNG TIN XUẤT BẢN: Giá bìa: 139.000 Số trang: 164 Mã EAN: 8936066697385 NXB liên kết: NXB DÂN TRÍ Sách do
Công ty Học Liệu Sư Phạm giới thiệu: Sách - Combo Đại cương Lịch sử Việt Nam Tập 1- Tập 2 - tập 3 Tác giả: Nhiều tác giả Số trang: 1228 trang / 3
Combo Dr. Seuss - Ngôi Nhà Ngôn Ngữ (Bộ 5 Cuốn) Vào những năm 50 của thế kỷ 20, giới giáo dục Mỹ đau đầu với hiện trạng năng lực đọc hiểu của trẻ em
Montessori từ lâu đã được xem là phương pháp giáo dục giúp trẻ phát triển toàn diện về cả thể chất lẫn trí tuệ ngay từ sớm Bộ sách “Montessori phương pháp giáo dục sớm
Khởi Nghiệp Kinh Doanh Tinh thần kinh doanh và nỗ lực khởi nghiệp vừa là xu thế vừa là động lực quan trọng để phát triển kinh tế thế giới nói chung và Việt Nam
Combo Manga - Thám Tử Lừng Danh Conan - Bản Nâng Cấp: Tập 31 - 40 (Bộ 10 Tập) 1. Thám Tử Lừng Danh Conan - Tập 31 Xác chết kì lạ được phát hiện
Combo Vũ Điệu Của Thần Chết + Giai Điệu Tử Thần - Vũ Điệu Của Thần Chết Vũ điệu của Thần Chết là sự trở lại đầy ấn tượng của nhà hình sự học lừng danh
BỘ SÁCH THÔNG THÁI Sách Minh Triết: Giúp HIỂU ĐỜI - THẤU ĐẠO Con đường mà tất cả nhân sinh đều đi qua: Sơ khai, Lý trí, Thông thái, Hợp nhất. Từng giai đoạn có
GIẢI MÃ SIÊU TRÍ TUỆ 10 quy tắc gia tăng hạnh phúc, khơi nguồn thức tỉnh và nâng tầm ảnh hưởng Điều gì sẽ sảy ra nếu con người cứ vô thức sống theo những quan
Bộ 4 cuốn sách về Tư duy Phản Biện của Thinknetic 1. Tư duy phản biện từ làm quen đến thói quen: 9 tiêu chuẩn, 8 yếu tố, 7 đặc điểm đối với nhà tư
Triết Lý Lãnh Đạo Park Hang Seo hế kỷ XX là thời đại của phong cách lãnh đạo “thu hút”. Một chút bí ẩn, tài năng và khả năng khơi gợi cảm hứng mạnh mẽ
Combo Kỹ Năng Tư Duy - Kỹ Năng Sống : Này Cô Gái, Thức Tỉnh Đi!+Nội Tình Của Ngoại Tình ( Tặng Kèm Bookmark Green Life) 1)Này cô gái,thức tỉnh đi! Con đường đi qua
Tư Trị Thông Giám - Tập 11 Nối tiếp tập 10, Tư trị thông giám tập 11 bắt đầu từ nửa cuối thế kỷ thứ VI, khi đất nước Trung Quốc bước vào quá trình
Combo Ehon cần có dành cho lứa tuổi 3-6 ( 10 cuốn): 1. Chuyện những chiếc răng 2. Chuyện xì hơi 3. Mako và chuyến phiêu lưu trong bồn tắm 4. Món quà từ cửa
Nhìn Mặt Là Bắt Hình Dong 22 phương pháp đọc thấu diễn biến tâm lý qua ngôn ngữ hành vi Trong thời đại hiện nay, sự cạnh tranh hết sức khốc liệt, việc quan sát
Combo Những Nguyên Tắc Thành Công - Vươn Tới Đỉnh Cao Từ Xuất Phát Điểm Hiện Tại và Search Inside Yourself - Tạo Ra Lợi Nhuận Vượt Qua Đại Dương Và Thay Đổi Thế Giới
Combo Làm điều quan trọng + Sức mạnh của tập trung Combo gồm 2 cuốn: 1. Làm Điều Quan Trọng Lời giới thiệu được viết bởi nhà đồng sáng lập Google, Larry Page, cho quyển
Combo Làm Chủ Bình Minh - Sống Đời Xuất Chúng - CLB 5 Giờ Sáng và 365 Ngày Thong Dong Làm Chủ Bình Minh - Sống Đời Xuất Chúng - CLB 5 Giờ Sáng Nhà
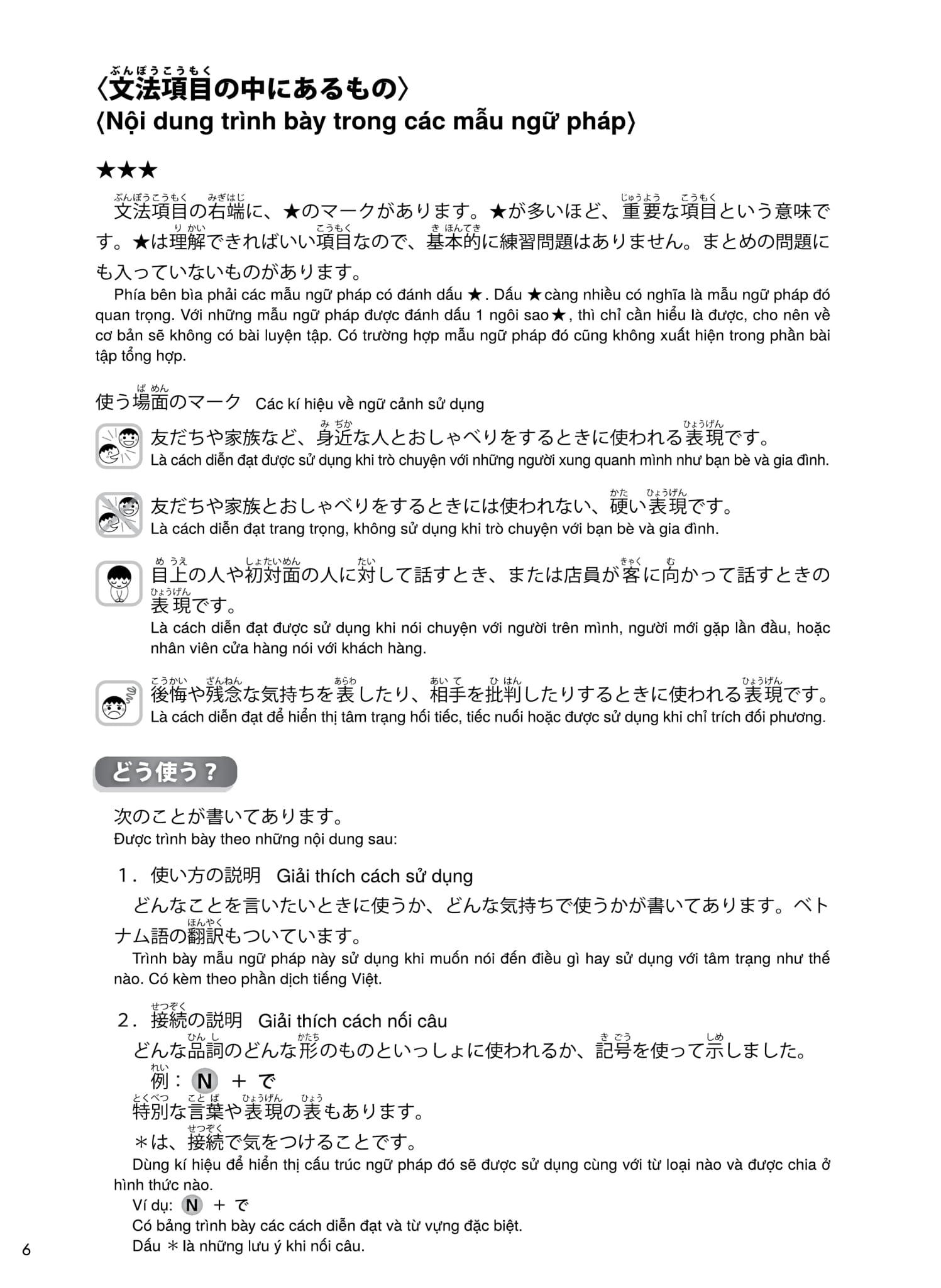
Có rất nhiều bạn đã và đang chật vật với việc học ngữ pháp Tiếng Anh. Các bạn thấy ngữ pháp TA quá rộng, khó học, khó nhớ. Có bạn thì lại rất thạo ngữ
Có rất nhiều bạn đã và đang chật vật với việc học ngữ pháp Tiếng Anh. Các bạn thấy ngữ pháp TA quá rộng, khó học, khó nhớ. Có bạn thì lại rất thạo ngữ
Tác phẩm kinh điển của văn học Séc được dịch sang tiếng nước ngoài nhiều nhất. Karel Čapek từng nhận xét về cuốn sách: "Ở nhà trường, các thầy cô thường bảo chúng ta rằng sự
Những Đòn Tâm Lý Trong Bán Hàng (Tái Bản 2018) Những đòn tâm lý trong bán hàng chính là nghệ thuật bán hàng mà Brian Tracy, một doanh nhân thành đạt, đúc rút từ chính
Vấn đề đầu tiên mà các nhà đầu tư nước ngoài muốn đầu tư vào Việt Nam gặp phải hiện nay đó là các rào cản về hiểu biết pháp lý trong khi Việt Nam
Giới thiệu: 1. Sao chúng ta lại ngủ Là cuốn sách về giấc ngủ đầu tiên được viết bởi chính một chuyên gia khoa học hàng đầu, giám đốc Trung tâm về Khoa học Giấc
Thuật Đắc Nhân Tâm (Tái Bản 2020) Điều gì có thể chinh phục lòng người? Có phải ai sinh ra cũng có những phẩm chất hay sự nhạy cảm và tinh tế để gặt hái
Nghệ Thuật Diễn Thuyết Để Thành Công Diễn thuyết không chỉ là kỹ năng trình bày trước đám đông mà còn là một môn nghệ thuật đầy quyền năng. Với cuốn sách Nghệ thuật diễn thuyết
Bí Quyết Học Đâu Nhớ Đó Quyển sách này sẽ thay đổi cuộc đời bạn. Nó sẽ giúp bạn học hành tấn tới, học đâu nhớ đó hay xuất sắc vượt qua các kỳ thi,
SỨC MẠNH CỦA THÓI QUEN Chìa khoá quan trọng nhất để mở cánh cửa thành công chính là sự kết hợp nhuần nhuyễn những thói quen tốt với nhau. Câu hỏi đặt ra là làm
Combo Sách Kỹ Năng Thay Đổi Con Người: Tuổi Trẻ Đáng Giá Bao Nhiêu (Tái Bản) + Dám Bị Ghét + Sống Thực Tế Giữa Đời Thực Dụng / đã đến lúc thay đổi con
Suy Nghĩ Lớn , Hành Động Nhỏ Mọi người thường cho rằng có 3 cách để gia tăng lợi nhuận của một công ty, đó là cắt giảm biên chế và chi phí, thu nhỏ
1. Để Thế Giới Biết Bạn Là Ai Được xem là người khai sinh ra bộ môn khoa học về thành công, Napoleon Hill đã dành gần như trọn đời để phân tích, nghiên cứu,
Tôi, tương lai và thế giới Tôi, Tương lai & Thế giới ra đời đúng vào thời điểm cần thiết nhất đối với Việt Nam. Môi trường sống của chúng ta, kể cả ở Việt
Giá bộ: 274.000 VNĐ --------------- Công ty phát hành: First News - Trí Việt Tác Giả: Dale Carnegie Ngày phát hành: 2022 Số trang: 200 trang Kích thước: 10 x 15 cm Nhà xuất bản:
Combo Sách Kỹ Năng Thay Đổi Cuộc Đời: Thức Tỉnh Mục Đích Sống (Tái Bản 2019) + Gieo Trồng Hạnh Phúc (Tái Bản) + Tĩnh Lặng / Top Những Cuốn Sách Hay Bán Chạy Nhất
BeyondOrder - Vượt Lên Trật Tự - 12 Quy Tắc Cho Cuộc Sống “Ta phải đối diện với những hỗn độn liên tiếp này như thế nào?” Chúng ta đang sống trong một
Combo Manga - Komi - Nữ Thần Sợ Giao Tiếp: Tập 11 - 20 (Bộ 10 Tập) 1. Komi - Nữ Thần Sợ Giao Tiếp - Tập 11 Komi đi du lịch với cả nhà
Combo Điểm Bùng Phát và Những Kẻ Xuất Chúng( Kèm Sổ Tay) Điểm Bùng Phát Điểm Bùng Phát là một khoảnh khắc kỳ ảo, khi một ý tưởng, một xu thế, hay một hành vi xã
Tại sao phải trả tiền cho những điều phiền muộn? Tại sao chúng ta thoải mái trả quá nhiều cho một thứ gì đó ở hiện tại chỉ vì chúng ta đã trả quá cao
Mặt Dày Tâm Đen Có một bí quyết ẩn giấu dưới mọi thành công. Các vị tướng từ thời cổ đại biết bí quyết đó. Những người tiên phong khi đến Châu Mỹ biết bí
👁️ 162 | ⌚2025-09-28 21:40:24.734
#2 ÔN NƯỚC RÚT N3: Luyện nhanh 40 câu ngữ pháp chuẩn CONCEPT ra đề JLPT mới nhất
Chiến thuật N3: Lấy trọn 60 điểm Từ vựng - Hán tự - Ngữ pháp - JLPT N3 biến KHÓ thành DỄ

Găng tay nam da dê lót lông cao cấp BHY2221 Cản gió, chống ngấm nước... Bao tay nam lái xe mùa đông.
#2 ÔN NƯỚC RÚT N3: Luyện nhanh 40 câu ngữ pháp chuẩn CONCEPT ra đề JLPT mới nhất
Chiến thuật N3: Lấy trọn 60 điểm Từ vựng - Hán tự - Ngữ pháp - JLPT N3 biến KHÓ thành DỄ

Vòng tay làm bằng chất liệu cáp siêu nhẹ, chắc chắn, bền màu, có nút tăng chỉnh thuận tiện khi đeo Lu thống cẩm thạch sơn thủy hoàn toàn từ thiên nhiên, chưa qua bất
Vòng Tay Tóc Đen 7ly (7mm) Vip - độ trợ sức khoẻ, tình duyên, tài lộc - tránh Tam Tai, Thái Tuế và các sao xấu Nguyễn Văn Hà Add: Số 100 Ngô Quyền, P.
THÔNG TIN SẢN PHẨM: - Thương hiệu: Campingmoon - Xuất xứ: Trung Quốc - Kích thước đèn: 5 x 5 x 11.6 cm - Kích thước túi đựng: 15.5 x 6.5 x 6 cm -
Bạn đang tìm kiếm "phù thủy" âm thanh kết nối mọi thiết bị, khuấy động âm nhạc mọi lúc mọi nơi? Hãy gặp gỡ Bộ Thu Phát Bluetooth 5.0 Chipset Csr8675 APTX HD/LL - "phù
Táp gỗ để đầu giường Táp có kích thước: Chiều rộng 50cm Chiều sâu 40cm Chiều cao 55cm Táp có 2 màu như hình là màu gỗ tự nhiên và màu cánh gián. Táp được
- D’Maris là một chuỗi hệ thống các nhà hàng theo phong cách buffet bắt nguồn từ Hàn Quốc. Từ sự kết hợp chữ “D” trong “Delicious” và “Maris” mang nghĩa “gió biển” trong tiếng
- Thùng 48 Hộp Sữa Tươi Tiệt Trùng Vinamilk 100% Organic Không Đường (180ml) với thành phần tự nhiên đem đến hương vị thơm ngon cũng như cung cấp các dưỡng chất thiết yếu cho sự
Tìm kiếm giải pháp hỗ trợ di chuyển toàn diện và tiện lợi? Khung tập đi có đệm ngồi DCK02 là lựa chọn lý tưởng dành cho người già, người gặp khó khăn trong việc
Quê hương em chuyên sản xuất và phân phối các mặt hàng nội thất như: Giường, tủ, bàn ghế, bàn ăn, bàn học, tủ giày, tủ áo, giá kệ Em luôn mong muốn giới thiệu
Còn hàng Thương hiệu: MOEN 4004 Ga thoát sàn - Thương hiệu: MOEN - Màu sắc: Chrome - Kích thước: 100mmx100mm Chính sách bảo hành - Bảo hành theo hãng - 02 năm đối với các
Vòng tay đá mắt hổ nâu đỏ phối thỏi vàng bạc mạ vàng Ngọc Quý Gemstone Những ý nghĩa và công dụng mà Vòng tay đá mắt hổ mang lại Đá mắt hổ thuộc dòng
Găng tay nam da dê lót lông cao cấp BHY2221 được làm từ chất liệu da dê cao cấp – cản gió cực tốt. Thiết kế độ dày vừa phảu giúp bạn thuân tiện khi
2 g/0.07 US OZ Phấn mắt dạng bột Eye AMC Pure Pigment Eye Shadow – Sắc màu thu hút, ánh nhìn nổi bật là dòng phấn mắt cao cấp dạng bột siêu mịn. Eye AMC
Màng lọc Samsung AX40R3030WM và AX34R3020WW – Màng Lọc không khí kết hợp HEPA và Carbon giá rẻ chất lượng cao. Màng lọc hepa cho máy lọc không khí là bộ phận quan trọng nhất
- Kết nối tối đa 64 thiết bị Tapo như cảm biến, công tắc, nút bấm hoặc đèn thông minh. - Hỗ trợ giao thức Sub-1GHz cho kết nối xa và ổn định hơn Wi-Fi,
- Phát hiện chuyển động với góc quét rộng 120° và khoảng cách lên đến 7m - Điều chỉnh độ nhạy phát hiện ở 3 mức để phù hợp nhiều môi trường - Sử dụng pin CR2450, thiết kế không dây giúp lắp đặt linh hoạt - Gắn dễ dàng bằng nam châm hoặc băng keo 3M - Tương thích với hệ sinh thái Tapo, tự động kích hoạt đèn, camera hoặc ổ cắm khi có chuyển động LƯU Ý KHI MUA HÀNG Cảm ơn quý khách đã quan tâm đến sản phẩm bên shop, quý khách vui lòng dành ít thời
Chai Đựng Rượu Thủy Tinh 1500ML mẫu globe cao cấp nắp thủy tinh đặc kèm đế gỗ Vỏ Chai Rượu Đẹp trang trí – Bình Đựng Rượu Thủy Tinh decor (E18) Glass bottle 1500ml –
di chuyển đồ nặng LƯU Ý TRỌN PHÂN LOẠI KHI ĐẶT HÀNG DỤNG CỤ DI CHUYỂN ĐỒ DÙNG THÔNG MINH -DỤNG CỤ DI CHUYỂN ĐỒ ĐA NĂNG-DỤNG CỤ NÂNG VÀ DI CHUYỂN ĐỒ ĐẠC THÔNG
Untamed For many years, Glennon Doyle denied her discontent. Then, while speaking at a conference, she looked at a woman across the room and fell instantly in love. Three words flooded her mind: There. She.
Khăn ướt đa năng cho bé Baby Angela Gold vải không dệt rayon cao cấp 100 miếng (18x20cm) Khăn ướt đa năng cho bé Baby Angela Gold 100 tờ cao cấp được làm từ vải